首页
品牌介绍
RedDog红狗
原粹时代Pure&Fresh
新闻动态
品牌新闻
产品动态
公益新闻
RED公益
RED公益介绍
公益历程
合作单位
公益新闻
产品系列
品牌产品
功能产品
营养科学
科学营养五大支柱
红狗宠物营养研究院
渠道媒介
品牌官号
品牌旗舰店
授权经销商查询
联系我们
首页
品牌介绍
RedDog红狗
原粹时代Pure&Fresh
新闻动态
品牌新闻
产品动态
公益新闻
RED公益
RED公益介绍
公益历程
合作单位
公益新闻
产品系列
品牌产品
功能产品
营养科学
科学营养五大支柱
红狗宠物营养研究院
渠道媒介
品牌官号
品牌旗舰店
授权经销商查询
联系我们
营养科学
探索宠物营养学的前沿
科学营养五大支柱
红狗宠物营养研究院
首页
>
红狗宠物营养研究院
>
临床营养研究
有创动脉血压(IBP)在犬猫围术期的应用—靳雨东、王咸棋
发布日期:2024-12-14
浏览次数:240次
分享:
上一篇:一例犬烟曲霉感染病例分析—黄薇、陈艳云、张斌
下一篇:一例疑似苯巴比妥超敏反应造成的猫假性淋巴瘤病例报告—彭雨佳、李格宾
返回列表
热门资讯
一例犬非典型急性淋巴白血病病例分析—许楚楚
2024-12-05
一例老龄犬后肢瘫痪及其并发症的辨证论治—俞悦晖
2024-12-05
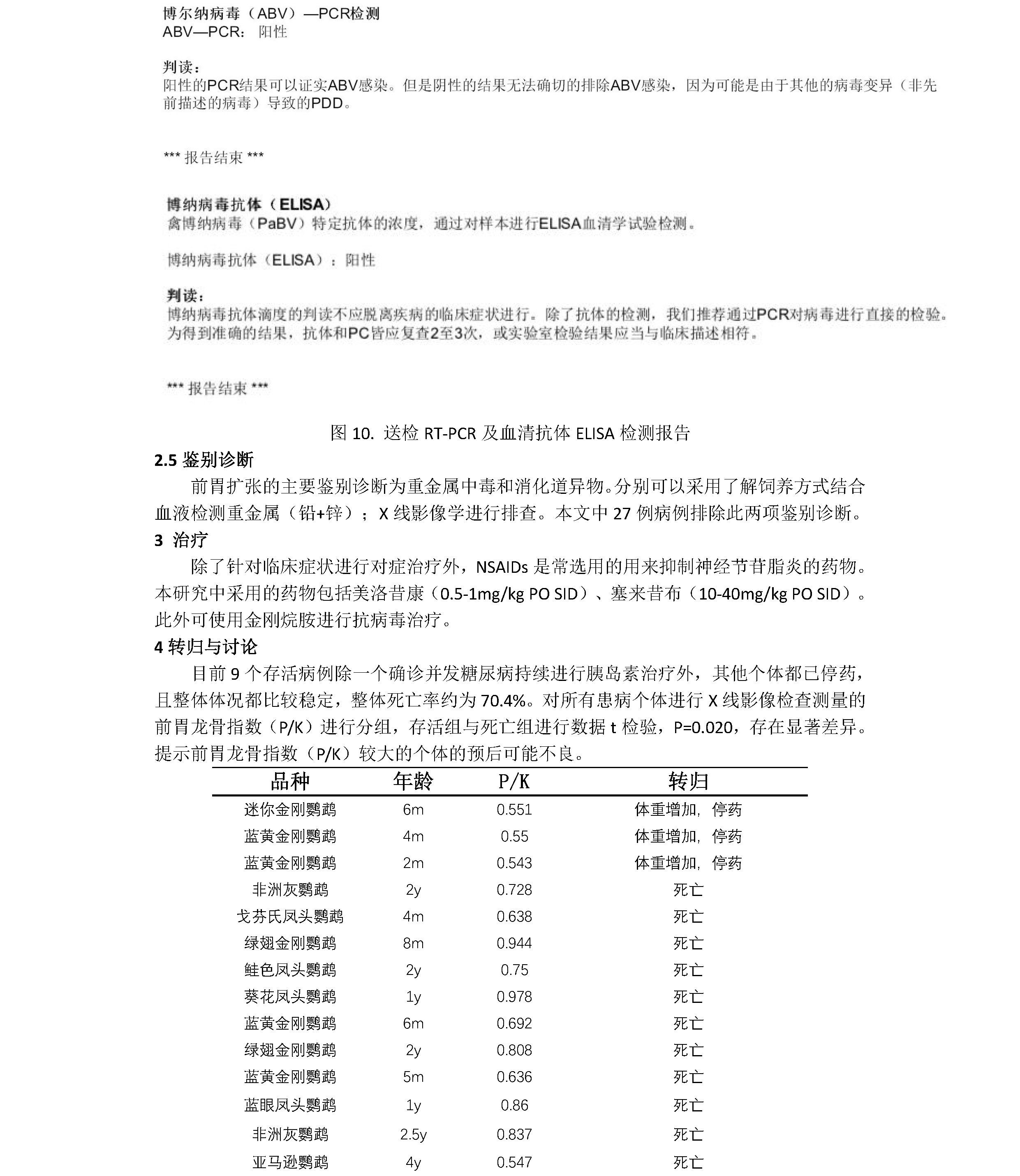
27例鹦鹉前胃扩张症的诊治—唐国梁
2024-12-14
一例犬烟曲霉感染病例分析—黄薇、陈艳云、张斌
2024-12-14
一例疑似苯巴比妥超敏反应造成的猫假性淋巴瘤病例报告—彭雨佳、李格宾
2024-12-14